Our vision in Bradford is that no child will be a "persistent absentee". A persistent absentee is a child who is absent from school for 10% or more, the equivalent of missing half a day of school each week, and who will struggle to maintain
the same levels of academic process as a child who attends every lesson.
In Bradford, Schools and School Attendance Support Providers (such as our Traded Attendance Service) are undertaking varying degrees of attendance support work. However, there is a legislative expectation that schools notify the Local Authority of instances
where poor attendance offences are being committed, and that the Local Authority investigates all offences, whether or not it involves the parents of pupils at academies, free schools or LA maintained schools.
Despite the focus on investigating criminal offences, the vision of the Education Safeguarding Team is still one focused on ensuring families still have the opportunity to receive appropriate support to address persistent absence as soon as possible, as
research shows that is more likely to resolve patterns of poor attendance. A criminal investigation will only be instigated when patterns of poor attendance continue and evidence exists that demonstrates that parent/carer(s) have failed to engage effectively
with the support offered by schools and the Local Authority.
To achieve this, it is acknowledged that schools will need support understanding where their responsibilities lie and what the expectations of the Local Authority are. Part of this guidance will provide schools with a framework within which to work, providing
schools with a staged intervention model for poor attendance. This staged intervention model is designed to link with Early Help Guidance and Continuum of Need and Risk Guidance relating to integrated multi-agency support for the needs of children, young
people and families in Bradford. In order to escalate children with poor attendance to Bradford Council for consideration of a parental prosecution, there is an expectation that the staged intervention model will be followed. A stage one model is provided
as an advised model, however Stage Two is a Mandatory process and requests for
statutory intervention will be returned to the requesting school where
evidence exists of non-compliance with Stage Two processes.
What is the Staged Intervention approach to School Attendance?
The Bradford Staged Intervention approach to School Attendance is based on the Continuum of Need and Risk. The next excerpt and diagram are taken from Bradford’s Continuum of Need and Risk Identification Tool.
“This is a tool for everyone to use to support inter-agency working, information sharing and assessment. Bradford’s Safeguarding Children’s Partnership (BSCP) has adopted this continuum of need model to provide a multi–agency, whole system approach
to assessment, risk, prevention and intervention for children, young people and their families.
The Continuum Tool identifies four levels of vulnerability, risk and need to assist practitioners to identify the most appropriate service response for children, young people and their families…
It has been designed to inform early identification of vulnerability, risk and need and can be used to start the process to clarify concerns and/or monitor progress."
(Continuum of Need and Risk Identification Tool: Practice guidance for improving outcomes for children and young people through the early identification of need, risk and vulnerability. Bradford Safeguarding Children Partnership)

The ESS also has input into families who may be at Stage 3 and 4 of this model via our involvement within the Integrated Front Door and Exploitation Hub. The IFD is a centre for co-located safeguarding agencies (and their data) with a view to identifying
risks to children at the earliest possible point and responding with the most effective interventions. The IFD enables the multi-agency safeguarding team to work together to ensure vulnerable children are identified, properly cared for and protected.
This fundamental view of intervening early also drives the vision of the Education Safeguarding Team; therefore its staged intervention for school attendance adopts the same model, but with the type of intervention dependant on the stage and level of “attendance”
need.
Stage 1: Needs met by Universal Services available to all
Criteria: Attendance Level is between 90% and 100% over a 10-week period
Primary Responsibility: Schools - Advisory Model
Children with levels of attendance between 90% and 100% will usually receive support from the school’s attendance officer through a mixture of telephone calls, letters and informal meetings with parents. This process is encapsulated via the Stage 1 Attendance
Intervention Model Process.

The expectation is that schools will:
- Have in place a first day contacting system with parents of children who are absent from school to establish why the child is absent, and when the child is expected to return.
- Administer the School Attendance Monitoring Process when absence and/or punctuality become a concern.
- Consider the use of Penalty Notices as an early intervention tool should the criteria within the LA’s Penalty Notice Code of Conduct be met - https://bso.bradford.gov.uk/content/education-safeguarding/attendance/penalty-notices-august24
- Have a praise/reward system in place for children who exceed the school’s attendance target or who enter stage 1 from stage 2 or 3.
The template letters relating to this stage can be downloaded here: Template Stage One Letters.
-
New Letter Versions - Please use the updated letters that have now been made available on this webpage. All letters have been reviewed in line with the Plain English Campaign to ensure that
they are easy to read and to understand. With this in mind, we would request that these letters are not edited, apart from where necessary - marked like <this>. The letters we share with you are reviewed to ensure compliance with all legal
expectations, including criminal law expectations.
Schools with an SLA with Bradford Council: When a school wishes to escalate a child's attendance to Stage 2, a request can be made to the Education Safeguarding Team for their Attendance Improvement Officer to provide casework support and
fulfil Stage 2 responsibilties.
Downloads:
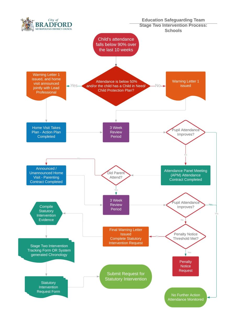
Stage 2: Universal Plus: additional support which may or may not require multi-agency work with other professionals.
Criteria: Attendance Level is below 90% over a 10-week period
Primary Responsibility: Schools - Mandatory Process
Children with attendance of 90% and below are considered to be Persistently Absent (PA).

Children with attendance below 90% will require additional support to return them to over 90%. The support will take the shape of either welfare support or via the initial stages of enforcement action. This level of intervention is the primary responsibility
of schools, which may employ our Traded Attendance Service or another external service to provide this in conjunction with the school. In any case, the table below outlines what actions should be undertaken within this stage.
|
Welfare Support
|
Initial Enforcement Action
|
|
Pre-Early Help Assessment Form (EHA)
|
Penalty Notice Request (if attendance meets criteria – early intervention tool)
|
|
Early Help Assessment
|
Enforcement Letter 1 (Warning Letter)
|
|
Team around the Child/Family
|
Enforcement Letter 2 (Invite to Attendance Panel Meeting)
|
|
School Meeting
|
Attendance Panel Meeting (APM)
|
|
Home Visits
|
Attendance Contract (Undertaken at APM)
|
|
In-School Pastoral/Mentoring Support
|
Home Visit (Should previous actions not result in engagement from the parent/carer)
|
|
Referral to Support Services (i.e. Early Help Hub, Families First)
|
Stage 3 Intervention Request
(Start of Criminal Investigation)
|
|
Specialist Assessment (i.e. SEN, CAMHS)
|
|
The amount of welfare support/enforcement action undertaken by the school should be judged on a case by case basis, but there is an expectation that Welfare Support underpins any Enforcement Action, and vice-versa. Therefore prior to a child’s attendance
being progressed to Stage 3 action, there should be evidence that initial enforcement action has been undertaken (letters 1 and 2 have been sent, and APM/Attendance Contract attempted), and welfare support put in place where additional need has been identified.
There should also be evidence that the parent/carer(s) have failed to effectively engage with Stage 1 and 2 interventions. For this purpose, a stage 2 tracking form has also been included within the downloads section for this stage which can be used to record
general contacts with the parent together with dates of when actions are completed.
Any contact made between the school (including phone calls/meetings/home visits) should result in a note being kept of the contact, detailing who was involved, what was discussed, any actions agreed and what the outcome was. The note should be kept securely
and will be asked to be presented as part of the Stage 3 process.
The template letters and forms relating to Stage 2 intervention can be found in word format in the downloads section for this stage.
-
New Letter Versions - Please use the updated letters that have now been made available on this webpage. All letters have been reviewed in line with the Plain English Campaign to ensure that
they are easy to read and to understand. With this in mind, we would request that these letters are not edited, apart from where necessary - marked like <this>. The letters we share with you are reviewed to ensure compliance with all legal
expectations, including criminal law expectations.
Initial Review - After Enforcement Letter 1 (Warning Letter)
If attendance has improved – De-escalate to Stage 1 and continue to monitor attendance.
If attendance has not improved - Enforcement letter 2 sent to parents within 3 weeks of Enforcement Letter 1 which makes them aware attendance is still an issue and the consequences of continued poor attendance. A meeting date is offered at the school,
unless risk assessment or casework suggests another venue may be more suitable
Copy of Sent Letter kept on Record in case of need to escalate to Stage 3 / Statutory Intervention.
Attendance Panel Meeting / Attendance Contract
This is a mandatory step within the Stage 2 Process. At the start of the meeting, parents/carers must be made clearly aware that the meeting is part of a formal attendance process which could lead to legal intervention by Bradford Council. An attendance
contract is a support plan to help address any problems the child and/or their family may be experiencing with attendance targets and timescales set. An attendance contract places expectations on parents, children (where appropriate), schools and support
workers, therefore it is important to ensure that all actions agreed are signed by all those attending. Also:
- Establish everyone with parental responsibility and date of birth, other siblings and their schools.
- Consider using the Early Help Assessment
- Set a 3 week Review Period
If parents do not attend the Attendance Panel Meeting, and they fail to engage in attempts to re-arrange the meeting, then an attendance contract can be drawn up in their absence and delivered to the home address together with a letter explaining next steps.
A template invite letter, attendance contract, and a “failed to attend” letter can be found in the downloads section for this stage.
Attendance Contract Review
If attendance has improved – De-escalate to Stage 1 and continue to monitor attendance.
Consider convening Review Meeting if attendance has improved but not to point of de-escalation
Home Visit (announced/ unannounced) to be conducted if parent has continued not to engage with the process. Minutes of Visit / Reflective Letter created as an outcome of the contact.
Consider referral to Bradford Council for Stage 3 Intervention should criteria be met.
Referral to Education Safeguarding Team – Stage 3 / Stautory intervention Request
Once Criteria for Stage 3 intervention is met, Enforcement Letter 3 to be sent informing parent of next stage of the process.
To request Stage 3 Statutory Intervention, you must submit the following to attlegal@bradford.gov.uk .
- A fully completed Stage 3 Statutory Intervention Request Form
- A fully completed Stage 2 Tracking Form
- An attendance certificate for the last 12 school weeks, signed by the Headteacher -
The request will be returned if the Attendance Certificate is not signed by the Headteacher
- Enforcement Letter 3
School will be contacted by an Officer from the Education Safeguarding Team once the request has been reviewed.
Please ensure the Stage Three Statutory Intervention Request and supporting documents are completed electronically and emailed to
attlegal@bradford.gov.uk
Stage 3: Targeted Support/Partnership Plus – Help and support from a range of professionals for families with complex needs.
Criteria: Attendance Level is below 80%, with 20 sessions + of unauthorised absence in a 10-week period AND Stage 2 has been completed
Primary Responsibility: Bradford Council (following request from school)
When all attempts to engage with the family at intervention stages 1 and 2 have failed, and the criteria has been met, the school can refer to Bradford Council to undertake a Stage 3 Intervention, which initiates a criminal investigation in line with the
Criminal Investigation Process.
To ensure that the investigation is as speedy as possible, the school should ensure the Stage 3 request is completed thoroughly, ensuring as much information and evidence of previous intervention is included, as well as naming any other practitioners who
are currently involved with supporting the family. A Stage 2 tracking form should also be attached which details the support/challenge put in place with the family.
The Criminal Investigation process is a minimum 2 step process which involves the examination of evidence presented to the local authority by the school together with the questioning of the parent. The aim of the investigation is to establish whether or
not an offence has been committed, and if the council establishes that an offence has been committed, the parent/carer(s) will then be formally made aware (notified) of this and requested to attend an Interview Under Caution meeting as a last opportunity to
disclose any further information before the council instigates legal action.
If at any point during the Criminal Investigation process an additional need is raised that is currently unmet, or support for that need has not been sought, then the investigation will cease and the case returned to Stage 2 intervention.
If the council proceeds with legal action, a witness statement may be taken from the headteacher and members of staff from the school outlining what intervention has preceded stage 3 intervention. In all instances the headteacher would as a minimum have
to sign a prepared attendance certificate, and submit a statement authenticating the process around how absence codes are recorded, and in what circumstances any changes in attendance/absence codes were made.
Communication Strategy
The Council will communicate with schools at these stages:
- To confirm acceptance/non-acceptance of the Stage 3 Request and to arrange to visit the school to undertake Investigation Step 1 (Within 5 Working Days)
- To confirm the date of the Interview Under Caution (Within 5 Working Days of the School Visit)
- To confirm the outcome of the investigation (Within 5 Working Days of the Interview Under Caution)
- To confirm the Court Date (Within 10 Working Days of the Interview under Caution).
When there is a delay, the school will be informed of any delays, together with an approximate date at which the next stage will take place.
The School should also communicate with the council within 5 working days should anything significant occur with the family.
NB:
The Criminal Investigation process focusses on a set period of pupil attendance/absence which ends on the date that a Stage 3 request is made by a school. Once a Stage 3 request is made, the expectation is that the school (or an officer working on their
behalf) will restart their interventions at Stage 1 on the next school day. Any further absences after a Stage 3 request may result in a further offence(s) being “taken into consideration” by the Magistrates Court should the investigation
lead to a criminal prosecution.
