Attendance Support Team – Working Together to Improve School Attendance
This is a brand new team, evolving from the Persistent Absence Team, drawing upon the experience of the last 18 months.
"Working Together to Improve School Attendance" was published
in May 2022 and was produced to help schools, trusts, governing bodies, and local authorities maintain high levels of school attendance. The guidance sets out expectations for Local Authorities to support schools and families in improving the school attendance
of all children, which include having an Attendance Support Team:
School Attendance Support Team
All local authorities are expected to have a School Attendance Support Team that works with all schools in its area (regardless of type). There is no requirement for a specific service delivery model or name, but each local authority is expected to provide
the 4 core functions outlined below free of charge to all schools. These core functions should not, therefore, be traded or require service level agreements from schools. This does not mean local authorities cannot trade other elements of attendance management
and improvement to schools and trusts, for example delivery of school level responsibilities or training for attendance staff.
Communication and advice
Good communication and sharing of effective practice are essential to good multi-agency working. Local authorities are therefore expected to:
- Circulate clear guidance on how schools, the School Attendance Support Team and other partners should work together to provide intensive voluntary and/or formal support for individual pupils and families. This should include clarity around what support
schools should already have offered and the point at which the local authority will become involved in individual cases and how the local authority and school will share responsibility in line with the summary of responsibilities table.
- Provide each school with a named point of contact in the School Attendance Support Team who can support with queries and advice, and with whom Targeting Support Meetings will be held.
- Maintain relationships with school leaders and offer opportunities for all schools (regardless of type) to regularly come together to share effective attendance practice. This is not intended to be resource intensive and can happen in person or online (including
through newsletters, webinars, or virtual drop-in sessions).
- The frequency should be determined by local demand but should not normally be less than termly. It may be useful to include representatives of other partners and services in these briefings or sessions such as health, youth justice and children’s services.
- Show leadership and work together with all schools to tackle common issues across the geographical area. This may include agreeing common practices to issues such as term time holidays or follow up for persistent lateness so that families receive the same
approach if they have children at several schools.
Termly Support Meetings
All Bradford schools are required to take part in Termly Support Meetings (TSMs) as part of the DfE’s Working Together to Improve School Attendance guidance. These meetings, facilitated by the Attendance Support Team (AST),
provide a structured opportunity for schools and the local authority to:
- Review whole-school attendance data and identify emerging concerns.
- Agree joint actions to support pupils who are persistently or severely absent.
- Access additional services and multi-agency support where needed.
Key Points:
- One TSM per term (Autumn, Spring, Summer).
- Strategic, collaborative, and data-informed – not inspections or audits.
- Led in partnership by the school’s Senior Attendance Lead and the linked AST Officer.
- No cost to schools; part of the core attendance support offer.
To support this approach, a new Terms of Reference for TSMs has been developed, providing more details on how they should operate, and which can be accessed by clicking on the link below.
Multi-disciplinary support for families
Where barriers to attendance for a pupil or family are complex and signposting to services is not sufficient, schools, local authorities, and other services should work together to provide more intensive whole family support to address them as soon as it
becomes clear they would benefit from it. Schools and local authorities are also specifically expected to have agreed a joint approach for all severely absent pupils.
Multi-disciplinary support should build on the existing early help offer in local authorities rather than requiring additional resource. In line with early help principles, the family should receive a single assessment, plan, and where necessary, a single
lead practitioner. This should be from the team or service best placed to support the family and their needs, which may be the school, a local authority team or service or another statutory partner such as a health professional. For example, in the case of
a pupil experiencing barriers to attendance because of a housing issue, the lead practitioner may more sensibly be the family’s housing officer.
Rather than holding significant numbers of cases, the School Attendance Support Team should support and advise the family’s lead practitioner on any attendance related elements of the plan, be part of the team around the family if necessary, and step in
to lead any formal support or legal intervention when required. This could include acting as the responsible officer if support is formalised in a parenting contract, education supervision order or parenting order. A member of the team may, however, act as
lead practitioner if they are the most appropriate person.
To facilitate effective multi-disciplinary support for families, the School Attendance Support Team is also expected to:
- Provide schools with information on how to raise concerns and make referrals to early help (and other services) outside of their Targeting Support Meetings so families receive the support they require as quickly as possible.
- Build strong relationships with a range of services and partners that can help with specific barriers to attendance and how to access them. This is likely to include health, youth justice, voluntary and community sector, early help, children’s social care,
local safeguarding partnerships, special educational needs, educational psychologists, and housing support. The team should meet regularly with leads from these services and ensure they know what their role is in attendance support, why it is important and
how they fit into the local authority’s wider strategy on attendance. They should also help coordinate strategies and messages on attendance in other partners to improve consistency of approach.
- Build effective data sharing opportunities with different partners as part of the overall data sharing/ governance arrangements in the local partnership to ensure a joined-up approach. Where this is not possible, the team should facilitate opportunities
for professionals to come together to coordinate support (such as via case conferencing).
- Work closely with local mental health services, school level senior mental health leads (including school based Mental Health Support Teams where in place), the local School Nursing Service and the local authority’s special educational needs and disability
team(s) to ensure joined up support for families facing health or disability related barriers to attendance.
Effective multi-agency working on attendance within the local authority and wider partnership requires several key principles to be in place to be effective. These are:
- A collaborative culture across early help services that puts the needs of the pupil and wider family at the core of its action (not the service delivery).
- Combined staff training and development across early help services, so all staff understand the importance of absence as a symptom of wider need and the benefits of improving attendance to effective outcomes for the whole family.
- Common systems and processes across all local authority family facing teams, including single assessment, planning and case management.
- Setting clear ‘success measures’ as part of individual and family plans and jointly owning these across all services working with the family.
- Where families have multiple needs, aligning of the routes to support to ensure that they receive a holistic, co-ordinated package of support in order to increase the chance of successful outcomes.
Legal intervention
Where all voluntary support options are unsuccessful or are not appropriate (e.g. an unauthorised holiday in term time), the local authority’s school Attendance Support Team should liaise with school and the early help lead practitioner or social worker
(where applicable) to take forward attendance legal intervention to formalise support and/or enforce attendance. All local authorities are therefore expected to:
- Understand and make use of formal support options including parenting contracts and education supervision orders and use them fairly and consistently.
- Set out clearly for pupils, parents, and schools when and how attendance legal intervention will be used where voluntary support is not appropriate, or where absence was not for legitimate reasons and support has not been engaged with and/or been successful.
- Secure effective joint working between the School Attendance Support Team and statutory children’s social care services to work together where there are safeguarding concerns or absence becomes severe. This should include building attendance expectations
into children in need and child protection plans where appropriate or considering developing a plan as an intensification of support where formalised attendance support (such as an education supervision order) is no longer sufficient or has not been effective.
- Issue fixed penalty notices in line with local codes of conduct where absence was unauthorised and support has been provided but has not worked or been engaged with, or would not have been appropriate in the circumstances of the offence (e.g. an unauthorised
holiday in term time).
- Take forward attendance prosecution as a last resort where all other routes have been exhausted or deemed inappropriate.
How Bradford Council will deliver this:
Bradford was already providing the majority of these expectations through our Prosecution Team (Legal Intervention), attendance@bradford.gov.uk email, regular Attendance Network Meetings and Newsletters (Advice and Communication), and through the work of
the family hubs and various other multi-agency support teams (Multi-disciplinary support for families).
There is still more that the council needs to develop in order to deliver expect these expectations, but a lot of work has been going on in the background to build capacity and put in place arrangements, policies, procedures etc.
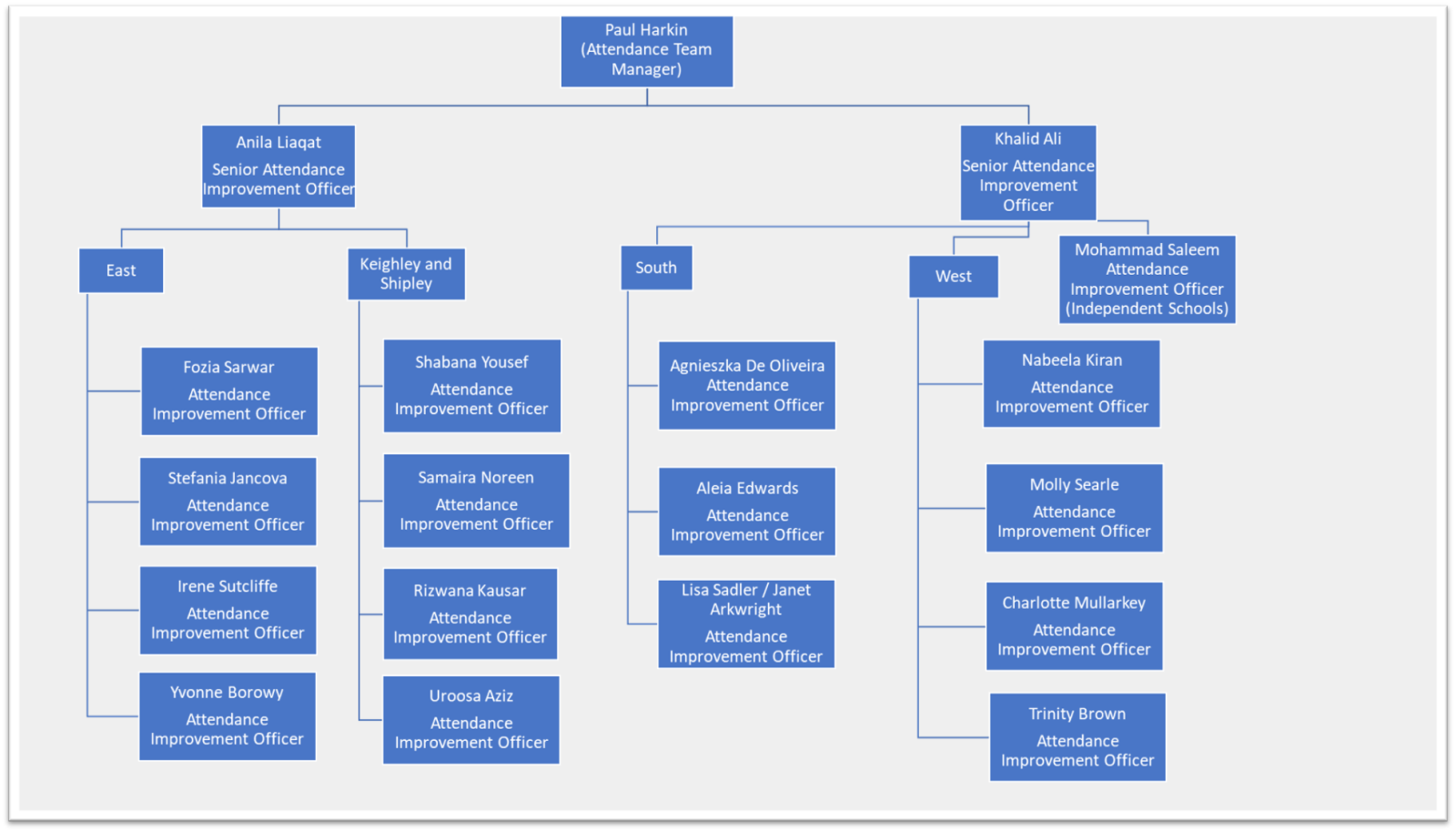
From September 2023 the council will have an Attendance Support Team in Place, working in line with the locality model, aligned to both the Education Safeguarding Team and the family hubs. The diagram below shows the current team structure:

Each school will have an allocated Attendance Improvement Officer, allocated approximately 14-15 schools each. A number of primary schools have been identified as "Light Touch" schools given their size and/or high levels of attendance. Light Touch schools
will still be allocated a single point of contact from the Attendance Support Team, but will receive a slightly different level of service.
Find out your school's allocated Attendance Improvement Officer by clicking on the link below:
The Attendance Support Team does not replace our Traded Attendance Improvement Team!
The DfE states that this guidance does not prevent local authorities from trading other attendance activity above and beyond the core offer with its schools and academies, which Bradford intends to do so via it's existing Attendance Improvement Team. Our
traded offer will include:
|
School processes:
Acting on behalf of the school to fulfil their day to day expectations as set out in section 1 of Working together to improve attendance.
|
For example:
- First day calling
- Home visits, calls and/or sending out letters from the school
- Late gates
- Parent drop ins or attendance services
- Providing advice and support on attendance at parents’ evenings
- Running attendance reward and recognition systems
- Attendance assemblies
- Analysing the school’s data
|
|
Casework on behalf of the school:
Delivering the attendance work with individual pupils and families that is expected of the school
|
For example:
- Contacting families and understanding what the barriers to attendance are
- Setting up and leading attendance meetings with families
- Developing in school reasonable adjustments and initial attendance action plans
- Completion of referrals to other services, including early help assessments
|
|
Training:
One off or ongoing training delivered to school staff on attendance.
|
For example:
- Training for school based staff on attendance law, casework or application of guidance
- Training for governors on their responsibilities
- Training on how to analyse data and make use of attendance data in day to day practices
- Professional supervision of attendance staff employed by the school or trust
|
|
Audits and attendance management support:
Ad hoc work with schools to support development of new systems, policies and processes
|
For example:
- Intensive work with a school to develop a whole school strategy
- Help developing an attendance policy
- Policy reviews
- Support with developing day to day processes
- Register audits
|
You can find out more about our Attendance Improvement Team and our traded offer to schools by clicking on the link below: